| Главная » Статьи » Акустические системы » Полочные |
Трехполосная АС Карбон П84
![]() Рекомендованная мощность усилителя, Вт: от 10
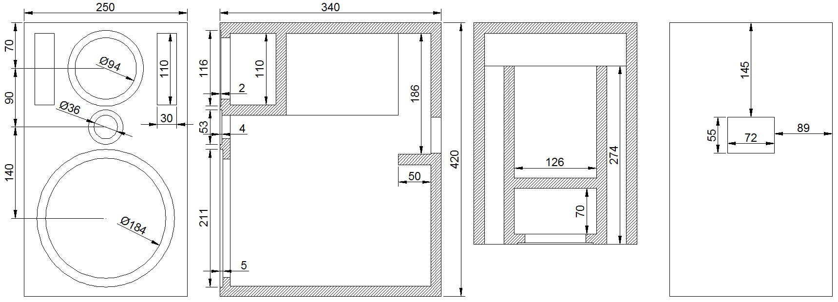
Рабочая площадь помещения, кв. метров: до 30 Номинальная мощность, Вт: 100 (200 макс) Сопротивление, Ом: 4 (минимальное 2.8Ом) Частотный диапазон при ±3дб, Гц: 40-30000 Чувствительность при 2,83в, дБ: 87 Габариты, ВхШхГ, мм: 420х250х340 Масса, кг: 12,5 Все детали для сборки тут: Детали для сборки акустики Динамики
Низкочастотный динамик 8 дюймов (210мм). Ферритовый магнит. Карбоновый диффузор. Подвес из резины.
Среднечастотный динамик 4 дюйма (115мм). Ферритовый магнит. Карбоновый диффузор. Подвес из резины. Высокочастотный динамик 0,8 дюйма (20мм) Неодимовый магнит. Шелковый купол. Дополнительный алюминиевый радиатор для охлаждения.
Корпус
Корпус выполнен из МДФ. Толщина стенки 16мм. Оформление фазоинверторного типа. Корпус собирать на ПВА при помощи струбцин. Углы корпуса можно скруглять, это снизит неравномерность АЧХ на средних и высоких частотах. Внутрь объема среднечастотного динамика вложить 25 грамм синтепона, а в объем низкочастотного динамика 60 грамм.
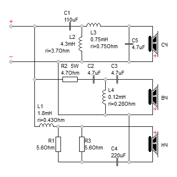
Фильтр
В фильтре использованы катушки: 1,8мГн 0,43Ом, 0,75мГн 0,75Ом, 0,12мГн 0,28Ом и 4,3мГн 3,7Ом. Для разводки нужен медный многожильный провод сечением от 1,5мм ².
Графики ИЧХ, АЧХ осевой и под углом 45 градусов:
| |
| Категория: Полочные | Добавил: Admin (29.08.2025) | | |
| Просмотров: 3180 | |
